Port forwarding issues (51820)

Hi everybody :slight_smile:

I’m new to the forum and I would really appreciate your help. I have a Mikrotik router that I have a PPTP server and used to connect to my local network. Since I updated my Android phone ( a couple of days ago) I realised that the PPTP/L2TP options are not available any more I tried to set up a WireGuard server. I’m having some issues with the port forwarding and to be more specific, when I forwarded the port udp 13231 to 192.168.1.6 (Which is the IP address for my MT router) I managed to connect, although the port 13231 is not good for me and I would like to change it to 51820 (or any other port option). The problem is that when I change the port to udp 51820 I can’t connect. I’m not using the 51820 for any other service though. Any advice or guidance would be much appreciated

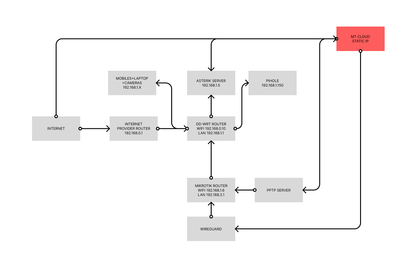
I attached a photo of my local area configuration. (I hope it makes sense)

My knowledge of computer networks is limited as I’m not a network engineer or a computer scientist. I always found computer networking fascinating and it’s my hobby.

I hope that the topic is posted in the right place.

Thanks
Iordanis
Frame 1.jpg

Well you have created quite a messy network there…
You should simplify to ONE router besides the ISP router and use managed switches after that.

IN any case, it seems like you want to reach the MT router via wireguard.
You have to port forward from ISP router to DD-WRT router and then port forward again from DD-WRT router to MT router.

Assuming the MT will be getting the handshake from you remotely on your laptop or iphone/ipad ??
What is it your exactly trying to reach, just the MT router for config purposes, its subnets, something else???

Thanks so much for taking the time to reply Anav :slight_smile:

I’m sure my setup is messy, unfortunately, I have enough knowledge to have my current setup to serve some of my needs (Asterisk, VPN etc). Hopefully the more I learn the more I will be able to tidy up my setup.

I found what the issue is based on your comment :slight_smile:
I had forgotten that I had to do the port forwarding from the ISP router to the DD-WRT router. I can now get the handshake.

What I’m trying to do is to be able to connect to my LAN through a VPN (Android mobile. For my laptop I’m still using the PPTP protocol).

Thanks