SolarTik

OK. Here we go again.

So, i’ve made a Solar AP Power controller.

Not only does it Charge Car Batteries Properly from Solar Panels, using a variant of MPPT and other related tecnologies, it is biased towards keeping your AP alive, rather than saving 50 euros of battery from maybe 1 week of extra life.

It uses 2x 20W Solar Panels to avoid the need for any heliostatic mechanism.

+1

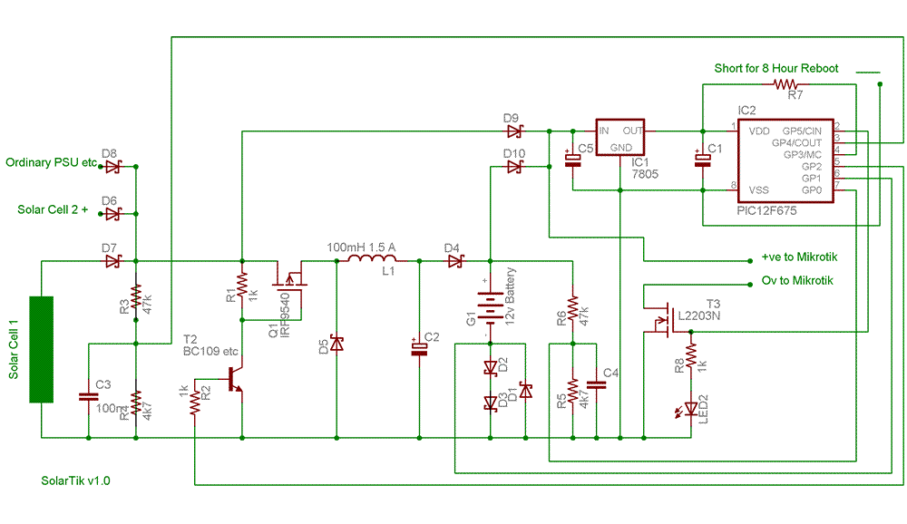
Schematic :
solartikv1.gif

Parts List :-

IC1 7505 +5v linear regulator
IC2 Microchip 12F675

T1 (says Q1 on schematic) IRF9540 HexFET (P-Type)
T2 BC109 or any small signal transistor
T3 L2203N HexFET (N-type)

All Diodes SB650 or similar schottky type (i chose 3A types)

R1,R2,R1 1k
R3,R6 47k
R4,R5 4k7
R7 10k

C1 10uf 16v
C2 47uF 25v
C3,C4 100nf
C5 10uf 63v - needs to be rated at least 25v to stop it exploding on a good day.

The HexFETs and the BC109 are just the types i already had. Other similar types will work just as well.

Hex to flash into the PIC chip attached.

The forum would not allow me to upload the .HEX file, so i changed it to .TXT
solartikv1.txt (1.29 KB)

I forgot to say.

If you short pin 4 of the PIC to 0v, then it hard-reboots your AP every 8 hours (approx)

This option is for very very remote locations where anything can happen, and does.

The Battery Charging strategy goes like this :-

If the battery is > 13.8 volts, it leaves it alone, and doesn’t charge it at all.
If < 12.5 volts, it trickle charges it (150mA) back up to 13.8 volts.
If < 12 volts, it fast charges at up to 1.5A until the battery is 13.8v again.

OF COURSE, it will not be charging the battery at all unless there is enoug Solar Power to be running the AP, and extra is left over to charge the battery.

Better to let the battery die than the AP.

So, when the AP is running on Solar Power, (i.e. using nothing from the battery) and there is spare energy from the Solar Panels, the circuit charges the battery.

If there is enough power, and the battery is ‘flat’, as in below 12volts, the circuit will Bulk Charge the battery at about 1.5A, until the battery reaches it’s Maximum charge level.

There are timers to limit how long this can happen, in case the battery cannot accept the charge.

If the battery is partly charged, i.e. above 12v, then it will get a Maintenence charge of about 150~200mA until it reaches the Full level.

If the Battery is above 12.5v then it is not charged at all, but is allowed to gradually reduce to the 12.5v level.

Maybe i have not got the trigger voltages right yet, but it seems to work pretty well.

If there are any Lead Acid Charging experts out there, sound off.

I would be good to rewrite this info to encyclopedic form to wiki. Maybe http://wiki.mikrotik.com/wiki/SolarTik

Good idea, but I don’t think it is enough current on the trickle charge. A 433 with one radio will use more than 150ma. That means the battery would need to slowly discharge to < 12 volts before getting a full charge. That will shorten the battery life considerably.

FYI: Not all WISPs are cheap or mean. This charger is my current fav:
http://store.solar-electric.com/mosumpsochco.html

ADD: AND they are on special this week!! Thanks for drawing my attention there. I’m going to buy another now.

message removed

A “fully charged battery”?? Why would my charger shove lots of amps into a fully charged battery? But it does supply enough current to replace what has been used!!!

i like your design and think it would be way cheaper… i didnt price your parts list, but i assume its only about $30 of parts?

rs232 would be cool. it wouldnt be that hard since your using a pic already.

i have a dc-dc power supply that has an api over usb/serial. carnetix. its pretty slick.

would it be hard to allow a 120v AC charging source into your design? have it accept either a DC panel or a 120v wall outlet :slight_smile: I have 2 odyssey 2150 batteries id like to use as power source for a handful of radios with 120v AC charging them. I’m not sure if charging them with a standard charge controller would ruin the batts (requires 14.8 voltage to charge them / 3 stage maybe).

I think it is a good idea! But I still don’t understand this part:

The next phase is ‘drift-down’ where the battery voltage is allowed to drift down to a lower voltage ~12.5v. Then the 150mA phase ‘tops’ the battery back up to the upper limit, again with timers for safety.

If the charger supplies 150ma, and the router is using 300ma, the battery will slowly discharge. Or do you mean “load current + 150ma”?

ADD: I think an ethernet port would be perfect! But I also know PICs have easy RS232. I use Microchip and Rabbit embedded processors for my other projects.
http://www.rabbit.com/

Can you se D8 top-left-and side ?

That is exactly what that is for.

You do not need to use Solar Power for this design. You can use an ordinary PSU.

I tend to buy lots of IBM (or compatible) Laptop PSUs on Ebay for about 6 quid.
16v 4.5A.

Does the circuit shut down output when batt voltage <10.5V?

yes, the circuit/program turns the AP off if there is less than 10.5v available from anywhere.

I have looked at adding an Ethernet option, and it can be done, but at about $20 extra cost.

RS232 seems like the most sensible option.

If long cable runs are involved, then PoE-style powered RS485 migt work.

Any suggestions ?

i am a pompous tosser.

correction.

i can be a pompous tosser. dunt meant i’m always a …

How come we are unable to decrease karma? :smiley: