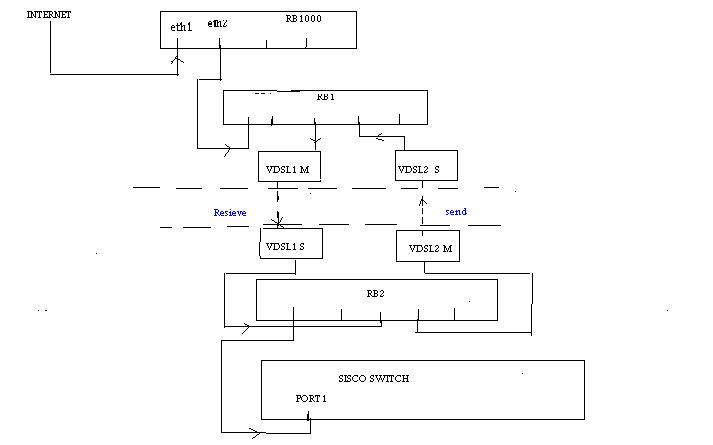
hello i have a trouble with router board that i show in picture below.
i want to seprate send and recive ,what command i must used?
thanks

Why you need to do this?
You can make 2 EoIP tunnels and make bonding but the 2 interfaces will send and receive.
I want to have maximum of speed for users .
the users only send or recieve.
help me