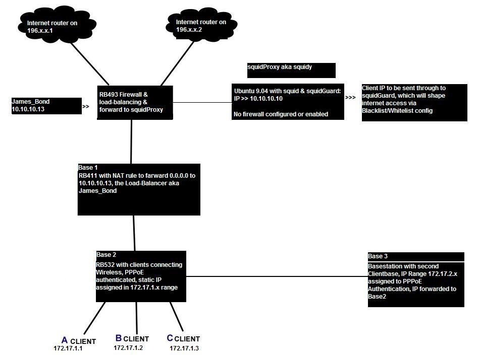
I have tried to get a RB493 configured as:
-
a Load-Balancer by referring to this: http://wiki.mikrotik.com/wiki/Load_Balancing_Persistent
-
Then I added the Firewall config as found here for 2x Gateways: http://wiki.mikrotik.com/wiki/NetworkPro_on_firewalling
This ended up a complete MuckUp because most of the FW filters with Action=Jump shows as Invalid… so I don’t think I got this right, even with just a basic Copy and Paste and only put my IPs and Interface names in… -
I also need to forward all port 80 traffic to an External Ubuntu/squid/squidGuard Proxy Server. I believe one needs to keep https sites with some MTU settings in mind to enable Banking sites to work (?)
-
I need to incorporate traffic shaping based on this: http://wiki.mikrotik.com/wiki/Basic_traffic_shaping_based_on_layer-7_protocols , can I pretty much just copy these into a terminal or is there other Nat Rules and Routes etc that needs to co-exist with this?
Is there anybody please that could use my enclosed Network design/diagram as reference and maybe do a Write-up or Wiki which can then be for future use to many a Beginner MT user? I understand a lot more than I did six months ago, but putting it all together is a nightmare
Please please please to all the Gurus

Thank you in advance